Rev. Adm. Saúde (On-line), São Paulo, v. 20, n. 78: e213, jan. – mar. 2020, Epub 31 mar. 2020

http://dx.doi.org/10.23973/ras.78.213

 

RELATO DE CASO

 

Engenharia de processo de negócio e lean healthcare aplicados a uma policlínica municipal

Business process engineering and lean healthcare applied in a municipal polyclinic

Luana Carolina Farias Ramos1, Ana Carolina Pereira de Vasconcelos Silva2, Thaís Spiegel3, Daniel de Carvalho dos Santos4

 

 

1.     Engenheira de produção, mestranda em saúde, medicina laboratorial e tecnologia forense. Pesquisadora do Laboratório de Engenharia e Gestão em Saúde da Universidade do Estado do Rio de Janeiro (LEGOS/UERJ), Rio de Janeiro RJ

2.     Doutoranda em engenharia de produção. Pesquisadora do LEGOS/UERJ, Rio de Janeiro RJ

3.     Professora associada do Departamento de Engenharia Industrial da UERJ e coordenadora do LEGOS/UERJ, Rio de Janeiro RJ

4.     Engenheiro civil. Pesquisador do LEGOS/UERJ.

 

 

 

 

RESUMO

O presente trabalho reforça às contribuições da engenharia de produção para as organizações de saúde, a partir da aplicação de dois pilares conceituais, quais sejam: engenharia de processo de negócio e lean healthcare. Objetivos: Explicitar os processos dos serviços oferecidos por uma policlínica municipal, analisar estes processos a partir dos métodos e ferramentas da engenharia de processos e os princípios de produção enxuta (lean), e propor melhorias que possibilitem a prestação de serviços com maior eficiência e eficácia. Método: O presente estudo caracteriza-se por uma abordagem qualitativa, utilizando como estrutura conceitual os conhecimentos da engenharia de processos de negócios e o lean healthcare para construção das etapas da pesquisa. Desenvolvimento: Primeiramente, tem-se a caracterização de uma unidade de saúde pertencente ao nível secundário do Sistema Único de Saúde - SUS. Para explicitação dos processos da unidade foi utilizado a modelagem de processos a partir da notação ARIS/EPC, foram construídos a cadeia de valor agregado – VAC e a cadeia de processos orientados por eventos EPC. Na sequência, foi realizada a análise sistemática dos processos para identificação de efeitos indesejáveis (EI), utilizando como princípios norteadores os oito desperdícios do lean healthcare, o que permitiu a identificação de 129 efeitos indesejáveis. A utilização da árvore de realidade atual (ARA), ferramenta da Teoria das restrições, viabilizou encontrar 32 causas-raízes, e focar os esforços na origem dos problemas. Resultados: Para as causas-raízes foram construídas proposições, envolvendo profissionais de diferentes níveis de atuação, grupos assistenciais e a alta gestão, visando a eliminação ou mitigação dos efeitos indesejáveis identificados. O que se espera com a implantação das soluções é a mitigação/eliminação de todos os efeitos, mas principalmente dos 6 efeitos do topo da ARA, associados ao objetivo de desempenho da organização. Conclusão: As proposições sugeridas visam a mitigação ou eliminação de todos os efeitos, para eliminar os efeitos do topo, que impactam de forma negativa o objetivo de desempenho dessa organização. As contribuições do presente trabalho para a literatura e para a prática se dão, sobretudo, em um cenário de recursos cada vez mais escassos e de demandas crescentes, onde faz-se necessário aperfeiçoar os processos para que resultem na prestação da assistência com maior qualidade e valor ao usuário.

Palavras-chave: Avaliação de Processos; Eficiência Organizacional; Policlínica.

 

ABSTRACT

This work reinforces the contributions of production engineering to health organizations, based on the application of two conceptual pillars, namely: business process engineering and lean healthcare. Objectives: To explain the service processes offered by a municipal polyclinic, analyze these processes based on the methods and tools of process engineering and the principles of lean production, and propose improvements that enable the provision of services with greater efficiency and effectiveness. Method: The present study is characterized by a qualitative approach, using as a conceptual framework the knowledge of business process engineering and lean healthcare to build the research stages. Development: First, there is the characterization of a health unit belonging to the secondary level of the Unified Health System. To explain the processes of the unit, process modeling based on the ARIS / EPC notation was used, the value-added chain - VAC and the process chain driven by EPC events were built. Then, a systematic analysis of the processes for the identification of undesirable effects (EI) was carried out, using the eight waste of lean healthcare as guiding principles, which allowed the identification of 129 undesirable effects. The use of the current reality tree (ARA), a tool of the theory of restrictions, made it possible to find 32 root causes, and to focus efforts on the origin of the problems. Results: For root causes, propositions were constructed, involving professionals from different levels of activity, care groups and senior management, aiming at the elimination or mitigation of the undesirable effects identified. What is expected with the implementation of the solutions is the mitigation / elimination of all effects, but mainly of the 6 effects at the top of ARA, associated with the organization's performance objective. Conclusion: The suggested propositions aim to mitigate or eliminate all effects, in order to finally eliminate the effects from the top, which negatively impact the performance objective of that organization. The contributions of the present work to the literature and to the practice occur, above all, in a scenario of increasingly scarce resources and growing demands, where it is necessary to improve the processes so that they result in the provision of assistance with higher quality and value to the user.

Keywords:   Process Assessment; Efficiency, Organizational; Polyclinic.

 

 

 

 

INTRODUÇÃO

A qualidade dos serviços de saúde é um tema que vem sendo crescentemente discutido, uma vez que se busca a melhoria do cuidado através do aumento do desempenho destas organizações. Proporcionar ênfase à qualidade do cuidado, e, dessa forma, garantir a qualidade clínica¹ é um dos principais objetivos das organizações de saúde ¹,².

Essa temática torna-se cada vez mais necessária, uma vez que o Sistema Único de Saúde (SUS) vem passando por uma crise, no contexto do subfinanciamento potencializado pela crescente demanda da população por aqueles indivíduos que deixam de ser segurados, além da acelerada introdução de novas tecnologias e pelo modelo de atenção hegemônico, voltado para as condições agudas 3,4.

Em virtude do cenário socioeconômico atual, as organizações de saúde, sobretudo na esfera pública, apresentam um desafio de prestação de serviço, que é de continuarem a atender a população com os recursos disponíveis, mas sobretudo de simultaneamente garantirem a qualidade assistencial 3.

Nesse contexto, o objeto de estudo deste trabalho foi uma policlínica municipal, inserida no SUS, caracterizada como um serviço de média complexidade ambulatorial que oferecem consultas especializadas médicas e não-médicas, pequenos procedimentos cirúrgicos ambulatoriais, assim como suporte diagnóstico e terapêutico 5.

Na policlínica em questão, foram evidenciados processos embrionários de planejamento dos serviços e de rotinas de trabalho, indefinição de fluxos dos pacientes e restrição de recursos que ratificam a relevância da execução deste trabalho.

O presente trabalho reforça as contribuições da engenharia de produção para a área de saúde, a partir da aplicação de dois pilares conceituais, quais sejam: a engenharia de processo de negócio e o lean healthcare.

 

OBJETIVOS

Este trabalho tem por objetivo explicitar os processos dos serviços oferecidos por uma policlínica municipal, analisar estes processos a partir dos métodos e ferramentas da engenharia de produção e identificar oportunidades de melhoria que possibilitem a prestação de serviços mais eficientes, ou seja, utilizando melhor os recursos disponíveis nestas organizações, e mais eficazes, garantindo conformidade na execução e alcance dos objetivos definidos.

 

MÉTODOS

O presente estudo adota uma abordagem qualitativa, utilizando como arcabouço conceitual a engenharia de processos de negócios e o lean healthcare para definição e instrumentalização das etapas de execução.

A engenharia de processos de negócio é uma arquitetura que apoia o entendimento comum dos processos intra e entre organizações explicitando o fluxo das atividades e informações6. O lean healthcare visa a eliminação de desperdícios e o aumento da qualidade da assistência, melhor uso dos recursos (redução de custo, diminuição de retrabalho, melhor aproveitamento das competências dos profissionais) e a satisfação do usuário e dos funcionários da unidade, a partir da eliminação dos desperdícios observados durante o processo7. Os oito desperdícios da produção enxuta (lean) são: superprodução, espera, transporte, processamento, movimentação, defeito, estoque e subutilização de mão-de-obra.

O presente estudo foi desenvolvido considerando as seguintes etapas do método de melhoria de processos sintetizados na Figura 1.

 

Figura 1. Método da pesquisa.

 

A seleção da unidade foi realizada pela Subsecretaria que administra às policlínicas municipais considerando para escolha a unidade com processos de referência. O levantamento dos processos da policlínica iniciou-se a partir de entrevistas semiestruturadas com os colaboradores, tanto do nível gerencial quanto no nível operacional, de forma a entender a dinâmica de funcionamento da unidade, os fluxos dos pacientes pela unidade e os processos dos diversos serviços oferecidos. Depois, foram realizadas observações dos postos de trabalho e dos fluxos dos pacientes de forma a complementar e validar os processos descritos pelos entrevistados.

Essas etapas permitiram a realização da modelagem de processos. A modelagem de processos é utilizada para explicitar os processos e atividades desempenhados em uma organização, permitindo assim, que sejam feitas intervenções de melhorias na forma de execução dos trabalhos 8. Para construção dos modelos de processos, foi utilizada a notação ARIS/EPC (event-driven process chain), em nível agregado - VAC (value added chain), ou cadeia de valor agregado - e em nível detalhado - e-EPC (extended event-driven process chain) ou cadeia de processos orientados por eventos. A ferramenta de modelagem definida foi o ARPO Freeware, ferramenta com notação metodológica, base de dados e de acesso gratuito.

Após a modelagem e validação dos processos com os entrevistados, foi conduzida uma análise sistemática dos processos para identificação de efeitos indesejáveis (EI), utilizando como princípios norteadores os oito desperdícios do lean healthcare. Os EI são problemas observáveis em campo e responsáveis pela redução do desempenho da unidade de saúde. A partir da lista de EI, buscou-se entender a relação de causa-efeito entre os problemas levantados de forma a identificar as causas-raízes, ou seja, aqueles efeitos que não possuem causas, utilizando como ferramenta a árvore de realidade atual, uma ferramenta de enlace causal da teoria das restrições 9.

Por último, foram feitas pesquisas na literatura que auxiliassem na construção das proposições que mitigassem e/ou eliminassem as causas-raízes encontradas. Também buscou-se envolver grupos assistenciais e a alta gestão em ciclos de construção e validação das proposições de melhoria para que fossem considerados além dos aspectos preconizados pela Engenharia de Processos, mas também os aspectos assistenciais, a viabilidade financeira e infraestrutural das proposições sugeridas.

 

RESULTADOS

 

Modelagem dos processos

Para entender a dinâmica de funcionamento das policlínicas é importante reconhecer antes em qual contexto do SUS esta unidade está inserida. Na figura 2, segue a representação de um recorte dos macroprocessos de atendimento da rede de assistência.

Figura 2. VAC rede de atenção primária.

 

As unidades denominadas Clínicas da Família (CF) e os Centros Municipais de Saúde (CMS) são unidades que configuram a Atenção Primária, e visam ações que priorizam a prevenção e promoção da saúde de forma integral e contínua. Quando os médicos generalistas necessitam de uma opinião especializada para realização do diagnóstico, eles encaminham, via regulação, o paciente para o atendimento em uma policlínica, na Atenção Secundária 10.

 

Representação dos macroprocessos de uma policlínica

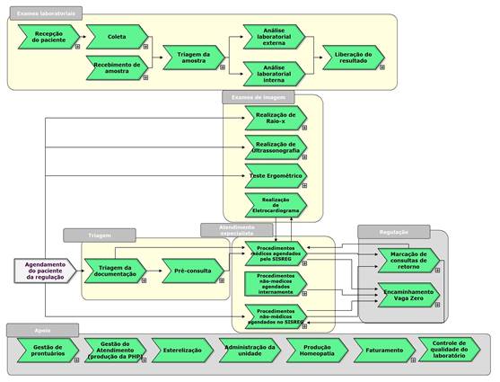
Os macroprocessos da policlínica estudada estão representados na Figura 3.

 


Figura 3. Cadeia de valor agregado de uma policlínica.

 

O agendamento do paciente da regulação é o primeiro macroprocesso representado, refere-se à porta de entrada do paciente aos serviços oferecidos por esta policlínica. Este processo é externo a policlínica, e, portanto, representado em cor diferente dos demais, ocorrendo em uma CF ou em um CMS. O paciente pode ter sido encaminhado à unidade para realizar consulta com os especialistas ou para realizar exames de imagem. Algumas especialidades realizam triagem da documentação e pré-consulta antes de passar pelo atendimento com o especialista propriamente dito. O atendimento com especialista foi dividido em três partes de acordo com a sua natureza: procedimentos médicos agendados pelo SISREG, procedimentos não-médicos agendados pelo SISREG e procedimentos não-médicos agendados internamente.

Após ser atendido pelas especialidades, o paciente pode receber alta e retornar à unidade de origem, ou o paciente é direcionado para marcação de retorno pelo SISREG ou, no caso de emergência, o paciente pode ser direcionado para o vaga zero.

Os exames laboratoriais têm uma dinâmica diferente, eles não são agendados via SISREG, ocorrem por demanda livre, ou seja, o paciente chegando no horário estipulado e, em posse da documentação necessária, pode realizar os exames oferecidos pela unidade.

Na parte inferior da figura estão representados os processos de apoio, que auxiliam, direta ou indiretamente, as atividades assistenciais oferecidas pela unidade.

 

Análise dos problemas

A modelagem de processos permitiu a identificação de um conjunto de efeitos indesejáveis presentes nos processos registrados. Na Figura 4, está representada a árvore de realidade atual do projeto, em que buscou-se encontrar a relação de causa e efeito entre os 129 problemas levantados.

Figura 4. Árvore de realidade atual

 

De forma a elucidar o uso da ferramenta, a seguir será feito um recorte da ARA, que será representado na Figura 5.

 

Figura 5. Zoom árvore de realidade atual

 


 

Os retângulos amarelos são as causas-raízes, em verde os efeitos indesejados intermediários e em cinza os efeitos que estão diretamente ligados ao objetivo de desempenho da organização. Ao ler a ARA de baixo para cima (abordagem bottom-up) tem-se a relação “Se...então”. Se a ARA for lida de cima para baixo (abordagem top-down) tem-se a lógica “isso porque aquilo”.

Como resultado obtido a partir da ARA, encontrou-se 32 efeitos que são considerados causas-raízes dos demais efeitos. O grande potencial desta ferramenta é permitir o direcionamento dos esforços para os problemas que são as raízes dos demais efeitos e se forem eliminados, eliminarão como consequência o conjunto de efeitos acima, pelo princípio da alavancagem, contribuindo para o aumento desempenho da organização.

Quanto às proposições sugeridas, elas visam melhorar o desempenho da organização a partir da eliminação dos desperdícios, de atividades que não agregam valor para o paciente, garantindo melhor utilização dos recursos humanos e das instalações da unidade. Abaixo, serão descritas as proposições de solução para cada causa-raiz identificada e a sua classificação nos oito desperdícios do lean.

 

Causa-raiz 1: Dificuldade de rastrear o prontuário físico, que ainda são gerenciados manualmente e a consequente necessidade de abertura de registro avulso do atendimento.

Desperdício lean: Excesso de processamento.

Proposição: Implantar sistema de prontuário eletrônico e fornecer infraestrutura adequada para o funcionamento deste prontuário (computadores para os especialistas, rede, servidor etc.).

Como validado com a prefeitura, essa é uma proposição de médio/longo prazo. Para mitigar esta questão no curto prazo, seria necessária a implantação de uma recepção para realizar a abertura de prontuário antes da consulta, evitando assim que o paciente tenha informações do atendimento perdidas e/ou que a equipe assistencial tenha que desempenhar esta função a cada atendimento.

 

Causa-raiz 2: Paciente não agendado via SISREG atendido pela unidade, impactando, muitas vezes, em perda de faturamento pela inexistência do nº chave de acesso do SISREG.

Desperdício lean: Defeito.

Proposição: O setor de marcação deverá agendar o paciente extra de retorno para mesmo dia, em caso de vaga disponível, gerando a chave de acesso. No caso de não haver vaga para o mesmo dia, o paciente deverá ser agendado para o dia mais próximo disponível.

 

Causa-raiz 3: A policlínica não tem retorno das notificações preenchidas na contrarreferência pela unidade de origem do paciente.

Desperdício lean: Defeito.

Proposição: Para diminuir a incidência de pacientes encaminhados fora do perfil de atendimento das especialidades, sugere-se a criação de um indicador que visa medir a quantidade de pacientes encaminhados com erros (total de notificações da unidade x/ total de pacientes recebidos da unidade x) das unidades de origem e enviar para CAP a fim de monitorar essas ocorrências e viabilizar ações corretivas (ex: treinamento, orientação, protocolos, etc.).

 

Causa-raiz 4: Unidade de origem não encaminha o paciente com a documentação adequada.

Desperdício lean: Defeito.

Proposição: Melhorar o processo de referência (forma com que o paciente vem encaminhado para atenção especializada), estando com a solicitação de exames preenchida de forma correta e completa. Ex.: assinatura do médico, carimbo e CRM etc.

 

Causa-raiz 5: A Clínica da Família não marca alguns exames solicitados pelos especialistas da policlínica.

Desperdício lean: Defeito.

Proposição: Desenvolvimento de um projeto de pacotes de exames (mais comuns por especialidade) pela prefeitura que algumas especialidades podem solicitar aos seus pacientes sem a necessidade de autorização do médico da família. Com a própria solicitação de exame feita pelo especialista o paciente pode realizá-los na sua unidade de origem.

 

Causa-raiz 6: Unidade de origem não segue as instruções de protocolo de encaminhamento do paciente.

Desperdício lean: Defeito.

Proposição: Disponibilizar um documento de consulta para os reguladores das unidades, de forma a facilitar a informação sobre os requisitos estabelecidos no protocolo de encaminhamento para cada especialista das diferentes unidades e introduzir esse documento nas práticas de regulação executadas.

 

Causa-raiz 7: Pacientes agendados para serviços da policlínica não tem a quem pedir orientação.

Desperdício lean: Defeito.

Proposição: Verificar a possibilidade de um “Posso ajudar” para orientar o paciente no pavilhão E devido à dimensão do mesmo (são três andares com especialidades distribuídas entre eles).

 

Causa-raiz 8: Não há mais pacientes para consulta de procedimentos médicos agendados naquele turno.

Desperdício lean: Defeito.

Proposição: Verificar fila de espera para especialidade e ajustar política de agendamento. Se há fila, deve-se adotar uma política de agendamento diferente, considerando as altas taxas de absenteísmos, como por exemplo, a adoção de overbooking (no curto prazo) e investigar as causas de absenteísmo (no médio prazo), para verificar se, por exemplo, o paciente falta, pois o agendamento é muito distante de sua residência, ou por que não foi informado do agendamento.

 

Causa-raiz 9: Infraestrutura inadequada para garantir acessibilidade de pacientes debilitados ao 3º andar do prédio; Causa-raiz 10: Elevador quebrado.

Desperdício lean: Defeito.

Proposição: Sugere-se, o curto prazo, a troca de salas de especialidades como nutrição, que se encontram no térreo, com essas especialidades de usuários frágeis (por exemplo, ortopedia). No médio prazo, o ideal é que se retomasse o contrato com a empresa prestadora de serviço de manutenção.

 

Causa-raiz 11: Paciente esquece de levar os exames para consulta; Causa Raiz 12: Altas taxas de absenteísmo dos pacientes agendados.

Desperdício lean: Defeito.

Proposição: i) Conscientizar paciente na unidade de origem através de palestras informativas sobre suas responsabilidades para que o serviço possa ser prestado; ii) Tornar a caderneta do usuário de conhecimento dos pacientes, deixá-la mais dinâmica e interativa; iii) Aproveitar as salas de esperas para transmitir essas informações; iv) Reforçar a atuação do Colegiado de gestão participativa; v) A unidade de origem deve criar uma planilha de monitoramento para acompanhar os pacientes que foram agendados naquele dia, como atividade da rotina de trabalho, responsabilizando-a pela ida desse paciente e pelos exames a serem levados(Função do ACS).

 

Causa-raiz 13: Dados da consulta do paciente sem prontuário aberto na unidade são anotados em uma ficha solta (SPA).

Desperdício lean: Defeito.

Proposição: Redefinir processo de trabalho do médico, torná-lo responsável pela guarda deste documento em uma pasta de “Gestão de SPA”, de forma que o paciente, ao retornar, tenha este documento anexado ao prontuário.

 

Causa-raiz 14: Não há gerenciamento de informações do atendimento do paciente entre a CF e a policlínica.

Desperdício lean: Defeito; Superprodução

Proposição: i) Criar um sistema integrado entre os diferentes níveis na rede de atenção e implantação de um prontuário único do paciente para os diferentes níveis (longo prazo); ii) Melhorar a comunicação entre a atenção primária e a atenção especializada através do uso de aplicativos, aumentando assim a troca de informações entre os profissionais das unidades dos diferentes níveis, priorizando o diagnóstico clínico do paciente (curto/médio prazo).

 

Causa-raiz 15: Falta de material de limpeza.

Desperdício lean: Defeito.

A Prefeitura informou que foi uma falta pontual e que há material na unidade.

 

Causa-raiz 16: Cultura dos pacientes de se organizarem por ordem de chegada como era antes da implantação do SISREG.

Desperdício lean: Defeito; Espera

Proposição: i) A unidade de origem do paciente deve realizar a conscientização dos seus pacientes para que estes cheguem na hora agendada no SISREG; ii) A policlínica deve alterar a diretriz de atendimento orientado aos horários agendados no SISREG.

 

Causa-raiz 17: Não há lista de espera para as demais especialidades (de alta demanda) que não tem vaga disponível para retorno.

Desperdício lean: Defeito.

Proposição: Redimensionar a capacidade dos especialistas (de alta demanda) na rede.

Obs.: A planilha utilizada atualmente (lista de espera) não é a solução adequada, pois gera retrabalho, o recepcionista tem que verificar quando tem vaga no SISREG, tentar contactar o paciente e informar sua chave de acesso.

 

Causa-raiz 18: Contato dos pacientes desatualizado ou errado.

Desperdício lean: Defeito.

Proposição: Aproveitar as oportunidades de ida do paciente a unidade para atualizar o contato.

 

Causa-raiz 19: Baixa oferta de ambulância para vaga zero.

Desperdício lean: Defeito.

Proposição: A prefeitura deve redimensionar frota para atender a demanda e disponibilizar mais ambulâncias principalmente ambulância de UTI.

 

Causa-raiz 20: Profissionais assistenciais realizam funções administrativas.

Desperdício lean:  Subutilização de mão-de-obra

Não foi construída uma proposição, pois, com a demanda atual, esse efeito não seria um problema, visto que o profissional não deixa de realizar suas funções assistenciais. No entanto, a questão “subutilização de mão-de-obra” é um desperdício existente e deve ser resolvido. Algumas alternativas de alinhamento da política de agendamento foram tratadas nas proposições acima.

 

Causa-raiz 21: Documentação de solicitação de exames é enviada com irregularidades ao laboratório externo de processamento de amostras

Desperdício lean: Defeito.

Proposição: Estruturar um checklist de verificação dos itens necessários (de fácil visualização), acompanhando item a item, para evitar documentos incompletos sem cumprir protocolos do laboratório externo de processamento de amostras

 

Causa-raiz 22: Falta de insumos para o processamento das amostras internamente.

Desperdício lean: Defeito.

Proposição: Verificar quais exames podem ser processados na unidade para analisar custo e identificar qual perfil de processamento reduz o custo total (na própria unidade ou pelo laboratório externo de processamento de amostras).

 

Causa-raiz 23: O laboratório externo não entregou o resultado do exame no laboratório no prazo estipulado no protocolo; Causa-raiz 24: Grande incidência de solicitação de nova coleta pelo laboratório externo; Causa-raiz 25: O laboratório externo não justifica bem o motivo de nova coleta.

Desperdício lean: Defeito; Excesso de processamento; Defeito

Proposição: Acompanhar o nível de serviço estabelecido em contrato e o motivo de nova coleta; Notificar as não-conformidades à Prefeitura para que a mesma tome as devidas providências.

 

Causa-raiz 26: Paciente não retorna à unidade para pegar resultado do exame.

Desperdício lean: Defeito.

Proposição: Impressão passar a ser atribuição da unidade e realizada quando o paciente vem buscá-los, reduzindo os custos e a necessidade de espaço físico na unidade para guardar os exames que não são buscados e devem ficar armazenados por 5 anos.

 

Causa-raiz 27: Pacientes são marcados para o mesmo horário para atendimentos de curativos complexos.

Desperdício lean: Espera.

Proposição: Alterar política de agendamento, objetivando redução do tempo de permanência do paciente na fila

 

Causa-raiz 28: Não tem profissional para realizar limpeza com frequência adequada na sala de atendimento de curativos complexos.

Desperdício lean: Defeito.

Proposição: Verificar com a prefeitura os requisitos solicitados no contrato da empresa de limpeza da unidade, se atende às necessidades requeridas ou se é descumprimento da empresa contratada.

 

Causa-raiz 29: Não realização de curativos complexos na parte da tarde, fazendo com que os pacientes de angiologia, atendidos no período da tarde, precisem retornar para realizar esse procedimento.

Desperdício lean: Espera; Transporte.

Proposição: Modificar a organização do trabalho, aproximando as agendas do curativo complexo e do angiologista uma vez que eles precisam trabalhar juntos.

 

Causa-raiz 30: Telhado inadequado para escoamento da água da chuva.

Desperdício lean: Defeito.

Proposição: Realizar limpeza das calhas.

 

Causa-raiz 31: Sinalização insuficiente na unidade para orientar o paciente.

Desperdício lean: Defeito.

Tem um projeto de sinalização para ser iniciado.

 

Causa-raiz 32: Profissionais do arquivo médico tem dificuldades de realizar a organização dos prontuários.

Desperdício lean: Defeito.

Proposição: Realizar remanejamento de funcionário com perfil mais adequado para realizar gestão do prontuário.

 

CONSIDERAÇÕES FINAIS

A partir da construção da ARA da policlínica, constatou-se que alguns efeitos percebidos pela organização por gerarem impactos no seu objetivo de desempenho, os efeitos do topo da árvore, eram decorrentes de outros problemas que foram encontrados a partir da investigação da relação de causa-efeito. O que se espera, a partir da implantação das proposições de melhorias, é a mitigação ou eliminação de todos os efeitos, para eliminar os efeitos do topo. Dessa forma, se pretende reduzir o tempo de atravessamento do paciente na unidade, reduzir o tempo para ter o diagnóstico do paciente, reduzir o custo da unidade, aumentar a qualidade da assistência, reduzir a carga de trabalho diária do colaborador e reduzir o tempo para ter o resultado dos exames laboratoriais.

Desta forma, o estudo realizado reforça as contribuições da engenharia de produção através da aplicação de conceitos advindos do ramo industrial sendo adaptados ao mundo dos serviços, em particular a saúde. A engenharia de processo de negócio e o lean healthcare foram os pilares conceituais aplicados neste trabalho visando o aumento de desempenho da unidade de saúde estudada, permitindo assim a execução de processos mais eficientes e eficazes a partir do melhor uso dos recursos e, entregando ao cliente somente o que ele considera como valor 11.

As contribuições para a literatura e para a prática se dão, sobretudo, em um cenário de recursos cada vez mais escassos e de demandas crescentes, onde faz-se necessário aperfeiçoar os processos para redução dos custos e melhoria da qualidade da assistência prestada.

Enquanto proposição de trabalhos futuros, se propõe implantar as soluções propostas para verificar a legitimidades dos ganhos de desempenho. Além disso, vale pontuar que nesse processo de implantação, desafios associados à gestão da mudança devem ser considerados e são temas potenciais para investigação em novas pesquisas.

 

 

REFERÊNCIAS

1.    Feldman Liliane Bauer, Gatto Maria Alice Fortes, Cunha Isabel Cristina Kowal Olm. História da evolução da qualidade hospitalar: dos padrões a acreditação. Acta Paul. Enferm. 2005; 18(2):213-219. https://doi.org/10.1590/S0103-21002005000200015

2.    Schiesari LMC, Kisil M. A avaliação da qualidade nos hospitais brasileiros. RAS, São Paulo (SP). 2003; 5(18):7-17

3.    Reis C et al. Visão 2035: Brasil, país desenvolvido. Agendas setoriais para o desenvolvimento. Saúde. Rio de Janeiro. Banco Nacional de Desenvolvimento Econômico e Social, 2018.

4.    Conselho Nacional de Secretários de Saúde. A atenção primária e as redes de atenção à saúde. 2015.

5.    Superintendência de Atenção Primária. Carteira de Serviços. Atenção Secundária - policlínicas. 1ª edição. Rio de Janeiro, 2015. Disponível em: https://subpav.org/upload/6_Carteira_servicos_atencao_secundaria_lancamento_jun2014.pdf. Acessado em 14/11/2019

6.    Paim R et al. Engenharia de processos de negócios: aplicações e metodologias. In: ENEGEP, 22. 2002.

7.    Silva Bruno Miguel Ribeiro Vaz. Lean healthcare no serviço de urgência geral do Hospital Pêro da Covilhã. 2012. Dissertação de Mestrado. Universidade da Beira Interior.

8.    Liker J. The Toyota way. Nova York: McGraw-Hill, 2004

9.    Lacerda Daniel Pacheco, Rodrigues Luís Henrique, Silva Alexandre Costa Da. Avaliação da sinergia entre a engenharia de processos e o processo de pensamento da teoria das restrições. p.284-300, 2011. https://doi.org/10.1590/S0103-65132011005000019

10. CONASS. Atenção Primária à Saúde no Brasil: Os desafios para aprimorar a porta de entrada do SUS para os brasileiros. Consensus, nº 35, 2008.

11. Buzzi Deize, Plytiuk Crislayne França. Pensamento enxuto e sistemas de saúde: um estudo da aplicabilidade de conceitos e ferramentas lean em contexto hospitalar. Revista Qualidade Emergente. 2011; 2(2). http://dx.doi.org/10.5380/rqe.v2i2.25187

 

 

 

Recebido: 12 de março de 2019. Aceito: 30 de março de 2020

Correspondência: Luana Carolina Farias Ramos. E-mail: luana.engprod@gmail.com

Conflito de Interesses: os autores declararam não haver conflito de interesses.

 

 

© This is an Open Access article distributed under the terms of the Creative Commons Attribution License, which permits unrestricted use, distribution, and reproduction in any medium, provided the original work is properly cited

 

Apontamentos

  • Não há apontamentos.


_______________________________________________

Revista de Administração em Saúde
ISSN 2526-3528 (online)

Associação Brasileira de Medicina Preventiva e Administração em Saúde
Avenida Brigadeiro Luis Antonio, 278 - 7o andar
CEP 01318-901 - São Paulo-SP
Telefone: (11) 3188-4213 - E-mail: ras@apm.org.br