Rev. Adm. Saúde - Vol. 18, Nº 70, jan. – mar. 2018

http://dx.doi.org/10.23973/ras.70.83

 

ARTIGO ORIGINAL

 

Gestão de materiais hospitalares: uma proposta de melhoria de processos aplicada em hospital universitário

Hospital material management: a process improvement proposal applied at a university hospital

 

Luana Carolina Farias Ramos1, Thais Spiegel2, Daniel Bouzon Nagem Assad3

 

1.     Graduada em engenheira de produção. Pesquisadora do Laboratório de Engenharia e Gestão em Saúde (LEGOS)

2.     Graduada e doutora em engenharia de produção. Professora adjunta do Departamento de Engenharia Industrial (DEIN | FEN), da Universidade do Estado do Rio de Janeiro (UERJ); coordenadora e pesquisadora do Laboratório de Engenharia e Gestão em Saúde (LEGOS)

3.     Graduado e mestre em engenharia de produção. Pesquisador do Laboratório de Engenharia e Gestão em Saúde (LEGOS)

 

 

RESUMO

O desbalanceamento entre os recursos financeiros aplicados à saúde e o aumento da população colocam um grande desafio na perspectiva de gestão: encontrar novas medidas gerenciais para coordenar os recursos escassos de forma a otimizar sua eficiência. Neste contexto, este artigo aborda a gestão de materiais que, de forma geral, refere-se ao planejamento e controle do fluxo de materiais de forma eficiente com objetivo de assegurar disponibilidade de materiais, no momento e no local adequado, para prestação de serviço. Ponderar custos e disponibilidade, entretanto, não é simples no ambiente hospitalar, uma vez que muitas vezes não é possível prever a demanda de pacientes com exatidão. Assim, para garantir o atendimento aos pacientes, os estoques desempenham um papel muito importante e, neste artigo, as propostas são apresentadas com base na melhoria de processos voltadas para o aumento da eficiência operacional e alinhamento ao planejamento estratégico de um hospital.

Palavras-chave: provisão & distribuição, gestão em saúde, administração hospitalar, gestão da qualidade

 

ABSTRACT

The imbalance between the health care financial resources and the increase of the population imposes a great challenge to operation management: find new managerial measures to coordinate the scarce resources in order to optimize your efficiency. In this context, this article addresses material management, which generally refers to the flow of materials planning and control in an efficient way with the objective of ensuring the availability of materials, at the appropriate time and place, to provide a service. Weighing costs and availability, however, is not simple in the hospital environment, since it is often not possible to predict the demand of patients with accuracy. Thus, in order to guarantee patient care, stocks play a very important role, and, in this article, proposals are presented based on improvement of processes aimed at increasing operational efficiency and aligning to hospital strategic planning.

 

Keywords: supply & distribution, health management, hospital administration, quality management

 

 

 

 

INTRODUÇÃO

O hospital é uma organização complexa, que exige uma vasta divisão do trabalho com alta especialização e requer uma administração eficiente de modo a oferecer serviço de qualidade aos seus clientes1.

Visto a complexidade das organizações hospitalares, existe uma mobilização em torno da aplicação dos conceitos logísticos nessas instituições, com o objetivo de aprimorar seu gerenciamento e melhorar a eficiência dos serviços prestados1.

No entanto, o cenário de crises política e econômica que se instalou no Brasil reflete principalmente na qualidade dos serviços públicos de saúde oferecidos à sociedade.

Os recursos para a saúde vão diminuindo a cada ano, não pelo seu volume total, mas pela desproporcionalidade entre os recursos financeiros e o aumento da população2. Esse cenário faz com que os administradores dessas organizações enfrentem um grande desafio de encontrar novas medidas gerenciais para coordenar os recursos escassos de forma a direcionar a eficiência de sua utilização.

O presente trabalho insere-se no âmbito da linha de pesquisa de Projeto e Gestão de Operações em Saúde, conduzida pelo Laboratório de Engenharia e Gestão de Saúde (LEGOS | UERJ), e tem como um de seus pilares conceituais a literatura de gestão de estoques que se aplicam as unidades públicas de saúde e que possam auxiliar na compreensão do objeto e na proposição de melhorias3.

Diante da demanda cada vez maior por serviços públicos de saúde e a escassez dos recursos humanos e financeiros, este trabalho objetivou entender as necessidades de consumo dos materiais hospitalares no Hospital Universitário Pedro Ernesto e propor melhorias nos processos atuais de forma a contribuir para a disponibilidade dos recursos materiais e, assim, para prestação de serviço com qualidade.

 

OBJETIVOS

Este trabalho tem como objetivo explicitar os processos vigentes de gerenciamento de estoque, analisá-los e, através dos métodos e ferramentas da engenharia de produção, propor melhorias na gestão de materiais hospitalares no Hospital Universitário Pedro Ernesto.

São objetivos específicos:

·         Realizar a revisão sistemática da literatura sobre o tema proposto;

·         Identificar o método de gestão de materiais hospitalares adotado pelo hospital;

·         Realizar a modelagem dos processos;

·         Identificar a demanda de materiais das unidades assistenciais;

·         Realizar análises quantitativas e qualitativas dos dados;

·         Identificar oportunidades de melhorias.

 

REFERENCIAL TEÓRICO

Engenharia de processos de negócios

Gerir processos é uma atividade necessária para qualquer organização, seja ela pública ou privada, uma vez que permite a empresa identificar problemas que afetam seu desempenho mantendo o sistema produtivo em um nível competitivo.4

A engenharia de processos é uma abordagem utilizada para entendimento, análise e melhoria dos processos dentro e entre organizações. E os processos podem ser definidos como “uma cooperação de atividades distintas para a realização de um objetivo global, orientado para o cliente final que lhes é comum.”4.

A visão por processo é “uma orientação metodológico/conceitual dentro da engenharia de produção que prioriza a análise das funções de uma organização em uma ótica de atividades sequenciadas lógico/temporalmente.5

Neste contexto, os principais resultados obtidos com aplicação da engenharia de processos de negócios para uma organização são: i) uniformização de entendimento através da construção de uma visão homogênea do negócio; ii) melhoria do fluxo de informações; iii) padronização dos processos; iv) melhoria da gestão organizacional; v) aumento da conceituação organizacional sobre processos; vi) redução de tempo e custos dos processos.4

 

Modelagem de processos

Modelos são modos de explicitação de um elemento de forma a auxiliar o entendimento e a análise de uma realidade concreta.

As motivações para a realização da modelagem de processos são: i) gestão de sistemas complexos; ii) melhor gestão de todos os tipos de processos; iii) explicitação do conhecimento e know how organizacional; iv) Reengenharia de Processos; e v) integraçãoempresarial propriamente dita. Ainda segundo o autor, os benefícios da modelagem de processo são: i) construir uma cultura e o compartilhamento de uma visão comum para ser comunicada através da organização via uma mesma linguagem dos modelos utilizados; ii) usar/explicitar o conhecimento e experiência sobre a organização para construir uma memória da organização, que se transforma em um ativo da organização; e iii) suportar a tomada de decisão considerando a melhoria e controle organizacional4.

O redesenho dos processos de negócio deve ser capaz de provocar melhorias significativas nos indicadores de desempenho de uma organização, em termos de custo, qualidade, serviço, e velocidade7,8.ap

A modelagem de processo permite realizar análise em torno da ordem do fluxo das etapas, da alocação de recursos a estas e das interfaces entre processos6.

Atualmente existem diversas ferramentas que permitem a representação dos processos. Para a sua escolha deve-se verificar se tal ferramenta está aderente à realidade da empresa e ao que se deseja mapear. Além disso, deve-se levar em conta a experiência do profissional com a ferramenta, de forma que seja possível gerar ganhos e otimização do trabalho com o uso da mesma.

A ferramenta ARIS toolset está fundamentada na utilização de uma grande variedade de modelos e objetos para representação e análise dos processos de negócio. Além disso, os modelos podem ser agrupados em cinco vistas: organização, função, dados, saída e controle4.

 

Árvore de realidade atual

A árvore de realidade atual (ARA) é uma técnica que permite relacionar a lógica de causa e efeito identificando os problemas de uma organização através dos efeitos indesejados.

O objetivo de utilizar esse método é "extrair da análise de uma organização as verdadeiras causas (problemas raiz) responsáveis pela maioria dos sintomas observados (efeitos indesejáveis ou EIs)”9.

A ARA é realizada partindo dos efeitos para as causas, porém, deve ser lida no sentido inverso, ou seja, utilizando a relação SE-ENTÃO10.

O uso da ARA tem como princípio a representação clara e lógica das relações de causa e efeito permitindo assim, encontrar a restrição. Sendo assim, busca-se identificar as causas raiz dos problemas a serem solucionados porque ao atuar nas causas raiz possibilita eliminar de forma mais eficiente grande parte dos efeitos indesejados observados.

 

Gestão de estoque

A gestão de materiais, de forma geral, refere-se ao planejamento, realização e o controle do fluxo de materiais dentro da instituição, que vai desde a solicitação do material, passando pela compra e pelo efetivo consumo, até o descarte final, sendo este processo realizado de forma eficiente.

No ambiente hospitalar, os estoques desempenham um papel de grande importância, eles tornam o atendimento passível de ser realizado, por se tratar de uma necessidade muitas vezes desconhecida e uma demanda variável, viabilizando, assim, a prestação de serviços aos pacientes e, por esse motivo, devem ser geridos de forma eficiente.

A administração dos recursos materiais tem por objetivo assegurar que o material esteja disponível, no momento e no local adequado, para prestação de um serviço eficiente 11,12.

A dificuldade em realizar a previsão dos recursos materiais e em estabelecer a relação entre oferta de serviços e demandas de saúde é reflexo da qualidade da assistência à saúde que temos no Brasil13.

 

Modelo de reposição contínua

O modelo de reposição contínua funciona da seguinte maneira: se ao retirar uma quantidade de um determinado item do estoque, a quantidade restante for menor que uma predeterminada, chamada de ponto de ressuprimento, então é disparado um novo pedido de compras de um lote de ressuprimento14.

As vantagens desse sistema são:i) a disponibilidade do material no estoque, pois o material é comprado sempre que o nível de estoque atinge o ponto de ressuprimento; ii) o estoque de segurança será menor, pois, atende apenas o tempo de ressuprimento; e iii) permite utilizar o lote econômico. E a desvantagem é que não permite compras em grupos devido à variação das datas para aquisição15.

 

Modelo de reposição periódica

O sistema das revisões periódicas determina que a reposição de material seja realizada periodicamente em ciclos de tempo regulares, chamados períodos de revisão e a quantidade é variável, de acordo com a necessidade da demanda do próximo período16.

A vantagem desse sistema é permitir agrupar os materiais de acordo com sua natureza facilitando a compra dos mesmos em um único dia. A desvantagem é que não é possível fazer uso do lote econômico de compra, sendo o lote de compra calculado em cada colocação de pedido. Além disso, demandam estoques de segurança maiores para um mesmo nível de serviço15.

 

Almoxarifado hospitalar

O almoxarifado desempenha um papel de apoio às atividades primárias e tem como principal objetivo abastecer os diferentes setores da instituição de saúde de forma segura e racional. Para que se alcancem tais objetivos é preciso que as atividades anteriores ao consumo do material sejam gerenciadas de forma eficiente e eficaz, por exemplo, o controle dos estoques, planejamento, aquisição, armazenamento, distribuição e dispensação de materiais, para tornar o material disponível quando demandado 17.

Um planejamento mal realizado e a ausência de pessoas capacitadas para desempenhar a função de gestão de material de um hospital de grande porte pode transformar o almoxarifado em um lugar cheio de materiais, mas sem utilidade. Neste cenário, o almoxarifado de um hospital tem a difícil missão de gerir uma grande variedade de itens e graus de diversidade para atender as diferentes interações assistenciais18.

Dentro de uma unidade pública de saúde, a falta de material hospitalar pode gerar consequências irreversíveis, por isso é de suma importância realizar níveis de atendimento cada vez mais eficazes.

 

MÉTODOS

Trata-se de uma pesquisa com caráter exploratório, uma vez que a pesquisa permite uma maior familiaridade entre o pesquisador e o tema pesquisado. Ainda quanto à abordagem, a pesquisa se caracterizou como quantitativa, pelo uso de ferramentas estatísticas; e qualitativa, pelas entrevistas e observações a campo realizadas de forma a compreender os processos. Quanto ao procedimento técnico, a pesquisa é classificada como estudo de caso porque consiste no estudo profundo e exaustivo de um ou poucos objetos, de maneira que permita seu amplo e detalhado conhecimento19.

O estudo foi realizado em um hospital público universitário, inserido no Sistema Único de Saúde, e localizado no Rio de Janeiro. Trata-se do Hospital Universitário Pedro Ernesto (HUPE), da Universidade do Estado do Rio de Janeiro (UERJ).

O estudo foi desenvolvido considerando as seguintes etapas:

1)    Identificação de problemas

2)    Priorização dos problemas

3)    Coleta de dados

4)    Análise dos dados

5)    Proposição de melhorias

 

A identificação de problemas nessa pesquisa foi realizada por meio de visitas a campo e reuniões entre os envolvidos com o material hospitalar (almoxarifado central, setor de compras, áreas assistenciais e central de distribuição de material). Depois de identificados os problemas foi delimitada uma questão-alvo para mobilização de esforços.

As coletas de dados foram realizadas no almoxarifado central, na central de distribuição de material (CDM), nas unidades assistenciais e no SIHUPE, sistema em que os dados das operações do HUPE são armazenados. Paralelamente foram realizadas leituras das bibliografias existentes acerca do tema.

O método para construção do modelo de gestão de estoque foi o método de reposição periódica, uma vez que que o Hospital estudado já apresenta uma rotina de cronogramas de entregas de materiais com tempo fixo de sete dias. No entanto, foi feito um estudo quanto a viabilidade desse tempo, considerando-se a estrutura física dos estoques nas enfermarias e a diversidade de materiais que as mesmas recebem. Além disso, para criação do modelo foram delimitados uma unidade e um material para facilitar o estudo, no entanto o modelo proposto é replicado para outros materiais e outras unidades do hospital estudado.

Por último, foram realizadas proposições melhorias para os processos estudados de forma a contribuir para o melhor desempenho dos serviços oferecidos pelo hospital.

O ESTUDO DE CASO

Apresentação da organização

O Hospital Universitário Pedro Ernesto (HUPE) é um hospital público universitário, localizado no Rio de janeiro, inserido no SUS e vinculado à Universidade do Estado do Rio de Janeiro (UERJ). O HUPE é classificado como hospital de alta complexidade, além de ser referência em várias especialidades e por preparar profissionais de forma qualificada para atuar na área de saúde. Adicionalmente, o HUPE tem contribuições para sociedade na linha de pesquisas desenvolvidas em diferentes campos da saúde que contribuem para melhorias na assistência e no tratamento dos pacientes20.

 

Identificação da unidade estudo de caso

O almoxarifado central está localizado em uma estrutura anexa ao prédio principal do Pedro Ernesto, sendo responsável por atender a demanda de materiais hospitalares de todo o hospital. Após um incêndio ocorrido em 2012, o almoxarifado vem funcionando em duas estruturas improvisadas, em uma vila antiga de casas e na quadra dos alunos da Faculdade de Medicina. A dinâmica do almoxarifado funciona da seguinte forma: as requisições de materiais hospitalares são realizadas semanalmente. O almoxarifado central funciona com cronogramas estabelecidos. Cada unidade de consumo tem o seu dia na semana para entregar as requisições no almoxarifado. Apenas pessoas credenciadas podem solicitar materiais.

O hospital também conta como uma Central de Distribuição de Material (CDM). Esta se encontra localizada no 4º andar do prédio principal do HUPE, funciona como um “almoxarifado satélite”, trabalhando com o armazenamento em proporções menores que o almoxarifado central, sendo responsável por atender pedidos extraordinários das unidades assistenciais. A mesma é abastecida em função de solicitação de material ao almoxarifado central, em dois dias na semana.

Por fim, as unidades assistenciais, locais de atendimento dos pacientes, é onde acontece de fato o consumo dos materiais. As unidades assistenciais solicitam material hospitalar uma vez por semana, no dia estabelecido de cada unidade.

O Hospital Universitário Pedro Ernesto apresenta aproximadamente 270 unidades atendidas pelo almoxarifado central, que demandam materiais hospitalares semanalmente. Abaixo, segue uma tabela com as respectivas especialidades.

 

Quadro 1. Relação de unidades e suas respectivas especialidades no HUPE.

Unidades

Especialização

Ambulatório Central (e enfermarias clínicas/cirúrgicas associadas)

Alergista, ambulatório de medicina integral, anestesiologia, angiologia, arritmia, cirurgia geral, dermatologia, diabetes, doenças infecciosas parasitárias, ecocardiograma, eletrocardiograma, endócrino, ergometria, ginecologia, insuficiência cardíaca, nefrologia, neurocirurgia, neurologia, oftalmologia, ortopedia, otorrinolaringologia, pequenas cirurgias. pneumologia, proctologia, reumatologia

Clínica Geral

Cardiologia, coronária, doenças infecciosas parasitárias, enfermarias, isolamento hematológico, nefrologia, núcleo de estudos da saúde do adolescente, plantão geral, psiquiatria

CTI

-

Mulher e Criança

Enfermaria de pediatria, enfermaria de cirurgia pediátrica (CIPE), enfermaria de ginecologia,isolamento pediátrico, unidade de terapia intensiva pediátrica (UTIP), núcleo perinatal (unidade de obstetrícia),unidade neonatal.

 

 

Na Figura 1 é apresentada uma síntese das características das unidades mencionadas neste tópico.

 

Figura 1. Síntese das características observadas nas unidades.

 

Modelagem dos processos

Neste tópico será apresentado a Cadeia de Valor Agregado (VAC) do almoxarifado central, e depois serão apresentadas as características e percepções dos processos levantados.

 

Figura 2. Cadeia de Valor agregado do Almoxarifado Central (clique na imagem para ampliar).

 

O processo ocorre conforme etapas representadas na Figura 3. Cabe tecer algumas breves considerações sobre suas dinâmicas de execução, quais sejam:

·         Planejamento: a previsão da demanda é realizada com base nos doze meses anteriores e toda vez que um item atingir 180 dias para o esgotamento, um novo pedido de compras é efetuado. Então, o almoxarifado emite um Relatório Consolidado de Necessidades dos itens e o encaminha para o setor de compras por meio de um comunicado interno.

·         Compras: no setor de compras o relatório é transcrito para um modelo padrão e, então, é dado início ao efetivo processo de compra do material.

·         Recebimento: o fornecedor entrega os materiais na quadra e o conferente de entrada vai verificar se os materiais estão de acordo com a nota de empenho, nota fiscal e o mapa de fornecimento. Caso esteja de acordo, o material é encaminhado para dentro da quadra, para serem armazenados e registrados, e as notas seguem para o Financeiro.

·         Financeiro: é aberto um processo de pagamento, em que este será revisado e, caso esteja de acordo, as notas serão efetivamente pagas.

·         Armazenamento: no almoxarifado central não existe nenhum critério pré-estabelecido para armazenamento e a localização do material depende exclusivamente da memória do profissional que o guardou.

·         Registro: os diferentes tipos de material no HUPE têm um código, ou seja, uma série de números que os identificam e os diferenciam dos demais. Toda operação de entrada e saída de material do almoxarifado deve ser registrada no SIHUPE (Sistema de Informações do HUPE).

·         Requisições: o almoxarifado tem um cronograma estabelecido em que cada unidade tem o seu dia para solicitação de material. As solicitações acontecem uma vez por semana e o atendimento delas acontece dois dias depois da solicitação.

·         Distribuição: é feito por meio de carrinhos por um funcionário do almoxarifado que entrega diretamente nas unidades.

·         Consumo: o consumo de material hospitalar acontece nas unidades assistenciais. No HUPE não há controle dos dados de consumo de materiais ao longo do tempo por paciente e/ou procedimento assistencial e/ou procedimento administrativo. Os registros realizados vão até a etapa de dispensação.

 

PROPOSTA DO MÉTODO DE GESTÃO DE ESTOQUE

Causas e efeitos indesejados

A gestão de material hospitalar no HUPE é bastante complexa, uma vez que, por se tratar de um hospital, grande parte dos materiais é imprescindível ao atendimento do paciente, e deve estar disponível quando demandada. Por outro lado, por se tratar de um hospital-escola, o consumo de materiais é muito maior e mais difícil de ser estimado devido à variabilidade do uso e do número de profissionais envolvidos (médicos, enfermeiros, residentes, internos, etc.).

Ao realizar entrevistas com almoxarifado central, com as unidades assistenciais e com as demais áreas envolvidas, reuniu-se uma série de percepções, conjuntos de impressões de pessoas que trabalham no hospital e informações importantes de cada processo.

Após as entrevistas, os problemas observados de cada processo foram organizados em um quadro, que se encontra sintetizado abaixo:

 

Quadro 2. Causas e efeitos indesejados.

Processo

Percepções

Causas e efeitos indesejados

Planejamento de Material Hospitalar

O planejamento de matérias hospitalares é baseado em 12 meses anteriores para os 12 meses futuros

Previsão por extrapolação do consumo histórico

Há mudança no perfil de produção do hospital

Divergência entre o planejamento e o consumo

Os dados registrados no SIHUPE são dos materiais hospitalares dispensados e não dos materiais requisitados

Falta de registro das quantidades solicitadas

Dados pouco acurados para subsidiar o planejamento

Falta de integração entre os fluxos de informação do almoxarifado central e das áreas assistências

Falta ou excesso de certos materiais hospitalares

Compras

Estrutura legal altamente rígida

Processos demorados de compras

Aumento do tempo de ressuprimento

Falta de Materiais Hospitalares

Falta de integração dos fluxos de informação de Aquisição

Não há informação do motivo da estagnação do processo nos setores

Recebimento de Material Hospitalar

O local de descarga de materiais é inadequado (O acesso é acidentado, com um degrau. Foi improvisada uma rampa de ferro).

Dificuldade estrutural para colocar o carrinho para dentro ou fora da quadra

Tombamento do carrinho de transporte

Avaria dos materiais hospitalares

Armazenamento do Material Hospitalar

Não há critério de armazenamento de materiais hospitalares

Não há registro da localização dos materiais hospitalares

Obsolescência pela não identificação física do material no estoque

Registro de Material Hospitalar

Problemas nos códigos dos materiais

O mesmo material tem códigos diferentes

Obsolescência pela não identificação do material no estoque

Requisições semanais

Algumas unidades utilizam de modelos prontos de requisição, ou seja, pedem a mesma quantidade toda semana

Formação de estoque

Imobilização de capital

Distribuição de Materiais

Limitação do carrinho

É necessário realizar o mesmo trajeto várias vezes para a entrega de uma mesma requisição

Falta de conhecimento técnico dos trabalhadores do almoxarifado

Entrega um material no lugar de outro solicitado

Consumo

Não há registro do consumo

Extrapolação das quantidades solicitadas

Impossibilidade de estimar cotas reais

CDM

Não atendem apenas os pedidos extraordinários

Sobrecarrega o setor

Forma fila na entrada da CDM de profissionais das unidades solicitando material

 

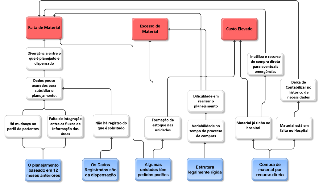
Com base no quadro a cima, os problemas e os efeitos indesejados mencionados foram relacionados, utilizando a ARA (árvore de realidade atual) como técnica, que permitiu identificar a relação entre eles de causa e efeito e definir pontos possíveis de atuação. Abaixo segue a ARA do almoxarifado central construída.

 

 

Figura 3. Árvore de realidade atual do almoxarifado central (clique na imagem para ampliar).

 

Através da construção da ARA foi possível identificar as causas-raízes e os efeitos indesejados dos problemas levantados. A partir dessa análise será proposto um modelo de reposição dos materiais hospitalares, de forma a mitigar e/ou exterminar os problemas verificados, e, além disso, em tópicos posteriores, serão propostas outras melhorias de formar a atuar nas causas-raizes identificadas.

 

Proposição do método para reposição de estoque

Foram coletados dados de internação dos pacientes e dados dos pedidos de material hospitalar no SIHUPE, ambos no período de 07 de novembro de 2016 a 19 de abril de 2017. Verificou-se que havia 101 unidades para serem analisadas e 406 materiais solicitados por essas unidades. Como esse número resulta em uma matriz complexa de analisar e há uma limitação de tempo para realização do estudo, foi realizado um Pareto nas unidades e nos materiais de forma a obter um objeto foco de análise. Então, selecionou-se o Centro de Terapia Intensiva (CTI) como unidade-foco, pois, representa a 3ª unidade com maior custo de material, além de ser uma unidade crítica, em que a falta de material pode gerar consequências irreversíveis ao paciente devido ao perfil atendido.

No pareto dos materiais hospitalares obteve-se a luva de procedimento como material hospitalar mais representativo, uma vez que ele é o material que mais demanda recursos financeiros no CTI, considerando o preço do item x quantidade demandada. Além disso, é um material de uso diário e baixo valor agregado, em que mudanças na política de estoque gerarão impactos significativos e o risco de tomadas de decisões é baixo, por conta do baixo valor agregado.

 

Figura 4. Delimitação da unidade assistencial e do material hospitalar (clique na imagem para ampliar).

 

A partir do cruzamento dados da base de internação e dos pedidos de material hospitalar foi calculado o consumo médio diário de Luva de procedimento, sendo aproximadamente 148 unidades por dia por paciente (essa quantidade se refere à unidade de luva de procedimento e não ao par).

Pelos dados de consumo médio, número de pacientes internados e tempo de ressuprimento, foi construído um modelo de gestão de estoque no qual, foi possível identificar a quantidade necessária a ser entregue para atender a demanda até que um novo ressuprimento ocorresse, de modo que não houvesse falta. O Q* achado foi de 7732 unidades de luvas de procedimento.

 

Figura 5. Quantidade de luvas de procedimento que representa a não falta (clique na imagem para ampliar).

 

Depois, além do cenário real, foram criados nove cenários, cujas demandas foram geradas com base na distribuição de probabilidade do cenário real (Figura 4). Em todos os cenários considerou-se como período de aquecimento (warm up) a primeira metade do intervalo de tempo avaliado.

 

Figura 6. Distribuição de probabilidade do cenário real.

 

 

RESULTADOS

Após análise dos dez cenários foi possível estabelecer as seguintes variáveis: quantidade máxima (Q máximo), quantidade média (Q médio) e a quantidade mínima de entrega (Q mínimo). Então, foi construída uma tabela para encontrar quantidades (Q*) que melhor atendam os perfis variáveis de demanda. Para isso, foi estipulado um alfa que variava de 1 a 0 de modo a verificar o tamanho do estoque de segurança que, juntamente com o Q mínimo (Q*), melhor adere ao comportamento das demandas dos diferentes cenários. É possível identificar na tabela a média de dias de falta de materiais e, em contrapartida, quanto que o mesmo Q* implica em um excesso médio de materiais para a unidade.

De forma a obter uma posição final de estoque com menos excesso e, assim, diminuir a quantidade que seja preciso carregar, visto que as unidades têm limitação de espaço para alocação de material hospitalar, foi realizada outra análise dos cenários, considerando agora o tempo de ressuprimento de cinco dias, de forma a verificar como esses parâmetros iriam se comportar após a mudança.

 

Tabela 1. Tabela de Q* para tempo de ressuprimento de 7dias.

Ressuprimento de 7 dias

?

ES

~Q*

Nº de falta média/dia

Nº de falta média por cenário

Média excesso/dia

1

225

7934

0,00000

0

5713,10

0,8

180

7889

0,00061

0,1

5206,96

0,6

135

7844

0,00305

0,5

4692,40

0,4

90

7799

0,01037

1,7

4193,36

0,2

45

7754

0,03049

5

3696,81

0,1

22,5

7732

0,04573

7,5

3457,07

0,05

11,25

7721

0,05427

8,9

3339,32

0,01

2,25

7712

0,06220

10,2

3252,76

0

0

7709

0,06402

10,5

3224,20

 

 

Tabela 2. Tabela de Q* para tempo de ressuprimento de 5 dias.

Ressuprimento de 5 dias

?

ES

~Q*

Nº de falta média/dia

Nº de falta média por cenário

Média excesso/dia

1

180

5670

0,00000

0

4732,29

0,8

144

5634

0,00061

0,1

4197,17

0,6

108

5598

0,00305

0,5

3666,44

0,4

72

5562

0,01524

2,5

3143,50

0,2

36

5526

0,04817

7,9

2643,98

0,05

9

5499

0,08110

13,3

2291,52

0

0

5490

0,09451

15,5

2180,01

 

Com a mudança dos tempos de ressuprimento, para o cenário real, houve uma redução de 18% no excesso de estoque carregado e, para o pior cenário, que apresentou os valores mais altos da demanda, a redução foi de aproximadamente 21%.

A escolha do alfa pode variar de produto a produto, de acordo com a importância que um determinado material tem para unidade. Então, cabe ao profissional da área definir qual nível é passível de se trabalhar, de acordo com a importância do material para a unidade, devido à capacidade técnica e a experiência profissional que o mesmo apresenta.

 

OUTRAS PROPOSTAS DE MELHORIAS PARA OS PROBLEMAS IDENTIFICADOS

Além da mudança do tempo de ressuprimento foram propostas mais três melhorias para os problemas encontrados e relatados com a construção da ARA, nos capítulos acima. A seguir serão apresentadas as demais melhorias:

 

Registro do consumo real

Para tornar o planejamento da demanda futura mais próximo da demanda real, propõe-se que as unidades solicitantes de material registrem diariamente o consumo de material e informem, semanalmente, ao almoxarifado central o consumo real, para que, dessa forma, o almoxarifado tenha controle do que de fato foi usado nos pacientes. Com um histórico do consumo real o material necessário é mais bem estimado.

Hoje, a base de dados do almoxarifado é limitada, uma vez que se enxerga apenas o que foi dispensado, doze meses atrás, e essa quantidade nem sempre reflete a necessidade da unidade, já que os materiais que foram solicitados e os que foram dispensados podem ser diferentes. Além disso, as unidades realizam compras diretas e esses pedidos não passam sempre pelos registros do almoxarifado, tornando ainda mais distante a previsão da necessidade real.

 

Planejamento de material

A proposta é que o almoxarifado faça compras de materiais de alto consumo e de baixo valor agregado de seis em seis meses, ao invés de fazer por cada item toda vez que este atinja 180 dias para o seu esgotamento. Para isso, cada unidade deve realizar o planejamento agregado de uso desses materiais hospitalares para um período de seis meses e entregar para o almoxarifado. A estruturação funcionaria da seguinte forma: em dezembro as unidades realizarão o planejamento agregado dos materiais e entregarão ao almoxarifado. No início de janeiro o almoxarifado entregará o relatório de necessidades de materiais hospitalares ao setor de compras para que seja dado início ao processo. Em junho, o material é liberado para ser entregue pelo fornecedor, de acordo com o mapa de fornecimento (em que constam as quantidades a serem entregues mensalmente), que atenderá a demanda do hospital nos próximos seis meses. E, em julho o processo inicia novamente como mostra a Figura 7.

 

Figura 7. Esquema temporal da previsão material hospitalar (clique na imagem para ampliar).

 

A implementação dessa proposta faz com que o almoxarifado ao fazer as compras dos materiais duas vezes ao ano, e não mais por item isolado, tenha ganhos por escala, uma vez que os custos de um processo de licitação são bastante onerosos, e, dessa forma, serão rateados por uma quantidade maior de itens. Além disso, o planejamento de material deixa de ser com base em doze meses atrás e passa a ter uma prospecção futura, com um horizonte menor de tempo.

 

Criação de uma equipe técnica

Criação de uma equipe responsável por coletar dados da produção das unidades assistenciais, descriminar esses dados, trabalhá-los estaticamente, de forma que essa base sirva de parâmetro para que as unidades façam uma melhor previsão de demanda, enxergando o perfil de pacientes, as patologias ocorridas e o consumo real que de fato se concretizou.

Hoje, a equipe do almoxarifado, em geral, não tem tempo e capacitação para realizar quaisquer análises de dados estatisticamente, por esse motivo, sugere-se a criação da equipe.

 

CONSIDERAÇÕES FINAIS

As propostas podem contribuir para melhoras significativas nos processos no HUPE, resolvendo principalmente os problemas de planejamento e previsão da demanda dos materiais hospitalares, que hoje são baseados em dados bastante limitados.

Além disso, o modelo de gestão de estoque é uma ferramenta que auxilia na tomada de decisão para a gestão do controle dos estoques dos materiais hospitalares, uma vez que define as quantidades dos itens a serem repostas. Vale acrescentar que o modelo de gestão de estoque construído é replicável e pode ser testado em outras unidades assistenciais do hospital em estudo e em materiais diferentes.

Conforme os resultados analisados, para tempo de ressuprimento de cinco e de sete dias, foi possível concluir que para atender as necessidades, em ambos os tempos, a unidade deve carregar estoques altos. No entanto, para o tempo de ressuprimento de cinco dias há uma redução significativa dos excessos de materiais em estoque, sem que a unidade tenha que incorrer em faltas, de acordo com o alfa escolhido, sugerindo assim, que a mudança seja efetuada.

Cabe aludir, por fim, que os dados levantados, os mapeamentos realizados e as análises feitas servirão de contribuição e de base para futuros trabalhos que seguirem o viés de gestão e operações em saúde no HUPE.

 

REFERÊNCIAS

1.    RAMOS, Luana Carolina Farias. 2017. Projeto de melhoria na Gestão de Material Hospitalar: o caso do HUPE. Projeto de Graduação. Universidade do Estado do Rio de Janeiro.

2.    BALLONI, Antonio José et al. Por que GESITI?: Gestão de Sistemas e Tecnologias da Informação em Hospitais: panorama, tendências e perspectivas em saúde. Brasília, 2014.

3.    SPIEGEL, T., CAULLIRAUX, H. M., TREISTMAN, F. E., GUIMARAES, G. E., VACCARO, G. L. R., AMORIM, L. G., PEDROSO, M. C., PEREIRA, M. A. C., GUIMARAES, R., CAMEIRA, R. F., LEIS, R. P., AZZAM, S. M (2016). Projeto e Gestão de Operações em Saúde. In: Cavenaghi, V., Oliveira, V. F., Másculo; F. S. (Org.). Tópicos Emergentes e Desafio Metodológicos em Engenharia de Produção: Casos, Experiências e Proposições. 1ed. Rio de Janeiro: ABEPRO: Associação Brasileira de Engenharia de Produção, 8(15-72).

4.    SANTOS, Rafael Paim Cunha. Engenharia de Processos: análise do referencial teórico-conceitual, instrumentos, aplicações e casos. 2002. Tese de Doutorado.

5.    CAULLIRAUX, H.; CAMEIRA, R. A consolidação da visão por processos na engenharia de produção e possíveis desdobramentos. XX ENEGEP, São Paulo, 2000.

6.    SANTOS, Rafael Paim Cunha et al. Engenharia de processos de negócios: aplicações e metodologias. 2002.

7.    MORENO, Valter; SANTOS, LHAD. Gestão do conhecimento e redesenho de processos de negócio: proposta de uma metodologia integrada. Perspectivas em Ciência da Informação, v. 17, n. 1, p. 203-230, 2012.

8.    HAMMER, M. Reengineering work: don’t automate, obliterate. Harvard Business Review, v. 68, n. 4, p. 104-112, 1990.

9.    SOUZA, F. B.; RENTES, Antonio Freitas; FRANCISCO FILHO, Miguel. Proposta de um método de utilização da ferramenta Árvore da Realidade Atual da Teoria das Restrições no processo de diagnóstico estratégico de empresas. ENCONTRO NACIONAL DE ENGENHARIA DE PRODUÇÃO, v. 17, 1997.

10. WATSON, K. J.; BLACKSTONE, J. H.; GARDINER, S. C. The evolution of a management

11. philosophy: The theory of Constraints. Journal of Operations Management, v. 25, pp. 387–402, 2007.

12. BORBA, V.R.; LISBOA, T.C.; ULHÕA, W. M. M. – Gestão Administrativa e Financeira de Organizações de Saúde. São Paulo: Atlas, 2009.

13. COELHO, Francisco A. et al. A gestão de medicamentos e materiais médicos no resultado financeiro de um hospital público. 4th UNINDU, v. 4, 2012.

14. LOPES, L.A., DYNIEWICZ, A.M., KALINOWSKI, L.C. Gerenciamento de materiais e custos hospitalares em uti neonatal. Cogitare Enferm, v.15, n.2., p.278-85, 2010.

15. CORRÊA, Henrique L.; CORRÊA, Carlos A. Administração de Produção e Operações: Manufatura e Serviços: Uma Abordagem Estratégica. Editora Atlas SA, 2007.

16. PEINADO, Jurandir; GRAEML, Alexandre Reis. Administração da produção. Operações industriais e de serviços. Unicenp, 2007.

17. DIAS, Marco Aurélio P. Administração de materiais: uma abordagem logística. 5ª ed, São Paulo, Editora Atlas SA, 2010.

18. BALLOU, Ronald H. Gerenciamento da Cadeia de Suprimentos: Logística Empresarial. Bookman Editora, 2006.

19. VECINA NETO G.; MALIK, ANA MARIA. Gestão em Saúde. Rio de Janeiro: Guanabara Koogan; 2011.

20. GIL, Antonio Carlos. Como elaborar projetos de pesquisa. 4. Ed. são Paulo: Atlas, 2002.

21. HOSPITAL UNIVERSITÁRIO PEDRO ERNESTO. Disponível em: http://www.hupe.uerj.br/hupe/Institucional/IN_historico.php. Acesso em 03 de março de 2017.

 

 

 

 

Recebido: 19 de janeiro de 2018. Publicado: 22 de fevereiro de 2018

Correspondência: Luana Carolina Farias Ramos. E-mail: luana.engprod@gmail.com

Conflito de Interesses: os autores declararam não haver conflito de interesses.

 

© This is an Open Access article distributed under the terms of the Creative Commons Attribution License, which permits unrestricted use, distribution, and reproduction in any medium, provided the original work is properly cited

Apontamentos

  • Não há apontamentos.


_______________________________________________

Revista de Administração em Saúde
ISSN 2526-3528 (online)

Associação Brasileira de Medicina Preventiva e Administração em Saúde
Avenida Brigadeiro Luis Antonio, 278 - 7o andar
CEP 01318-901 - São Paulo-SP
Telefone: (11) 3188-4213 - E-mail: ras@apm.org.br